
近日,中国好创意大赛官网公示第18届中国好创意暨全国数字艺术设计大赛获奖名单,经过省赛和国赛的激烈角逐,在公司师生的共同努力下共斩获奖项16项,其中国赛一等奖1项、二等奖5项、三等奖2项;省赛一等奖3项、二等奖2项、三等奖3项。
此次成绩充分体现了永利3044noc依托赛事搭建的广阔平台,充分发挥资源优势,致力于为师生创造优越的创作环境,积极培养员工的创新思维和实践能力。展望未来,永利3044noc将不断提升教师的公司产品水平,激发员工的创新思维与实践能力,让时尚艺术成为传播文化的桥梁,为培养高素质应用型的时尚设计与传播人才而不懈奋斗,砥砺前行。
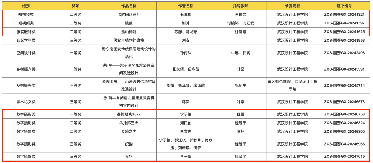
国赛获奖名单

获奖证书








省赛获奖名单

获奖证书








部分作品展示

数字摄影类《赛博朋克2077》 李子怡 国赛一等奖。





数字摄影类《梦境之内》 李文杰 国赛二等奖。


服装服饰类 《雾与舞》 李沄杏 省赛一等奖。

服装服饰类《寤琇》 罗娜 省赛三等奖。
赛事介绍
中国好创意暨全国数字艺术设计大赛,英文名称:China creative challenges contest,简称3C大赛或“中国创意挑战大赛”,是入选教育部中国高等教育学会发布的《全国普通高校学科竞赛排行榜》赛项,也是我国数字艺术设计创意及数字技术创新领域各专业综合类规模大、参与院校多、影响广泛的权威赛事。大赛皆在落实国家数字创意产业远景规划,转化高等院校原创知识产权,深度挖掘、选拔和推广中国创意界的精英人才和优秀作品;赛事一直引领学科发展、优化专业建设、已经成为高校艺术创意领域的风向标。